超实用!张家界旅游报团防坑秘籍助你躲开所有“暗坑”Binance Casino - 领先的数字货币娱乐场,安全稳定,极速存取

超实用!张家界旅游报团防坑秘籍助你躲开所有“暗坑”Binance Casino - 领先的数字货币娱乐场,安全稳定,极速存取

  Binance Casino,USDT娱乐,数字货币游戏,区块链游戏,BTC娱乐场,USDT投注,数字资产平台,体育娱乐,电子游艺,快速提现家人们,...

小编 Binance Casino 2025-10-04

  Binance Casino,USDT娱乐,数字货币游戏,区块链游戏,BTC娱乐场,USDT投注,数字资产平台,体育娱乐,电子游艺,快速提现家人们,谁不想在忙碌生活中抽个空,痛痛快快出去游玩一番?去看看外面壮丽的大好河山,尝尝各地诱人的特色美食,给自己充充电、放放松。可现实有时却不那么“友好”,不少朋友满心欢喜地出去旅游,为了省心而选择了,结果却掉进各种“坑”里,钱花了,玩得还特别闹心。那到底怎样才能开开心心出去玩,不被这些糟心事影响心情呢?别着急,下面这份超实用的防坑指南,助你开启无忧之旅!

  疫情后,低价游愈发猖獗,其营销手段也更为隐蔽。它们不再以生硬广告示人,而是披上了“靠谱导游”的精美马甲,通过“本地人推荐”“私藏攻略”等话术,营造出“真实体验”的假象。利用消费者贪图便宜的心理,将低劣产品包装成“高体验 + 超值优惠”,诱骗游客,尤其是老人报团。

  “我们之前遇到他们公司活动,全程 5 天时间,豪华星级酒店,豪华旅游车,管家式导游,每天的用餐,VIP 快速通道门票以及 24 小时的接送机,平均每人花费 1000 左右,性价比很高,非常划算!推荐一下导游(玲玲、欣欣、甜甜等)联系方式:×××××××××(添加好友,V 同号,免费咨询)。想去张家界的朋友建议提前跟他免费咨询一下,专业、热情,态度很好,做事考虑周到。”

  然而,当游客满心期待地开启旅程时,现实却如一记重拳,将美好幻想击得粉碎:合同里陷阱重重,内容含混模糊,关键信息要么缺失,要么用小字注明“行程仅供参考”;行程安排上,景点走马观花,半小时匆匆掠过,购物店却要耗上大半天;“特色文化”体验,不过是去“苗寨”“寨子”“土司王宫”等变相购物点;导游更是化身“销售总监”,用“不购物就是没良心”等话术道德绑架,甚至辱骂、威胁、甩团。

  知乎上的投诉如潮水般汹涌,“苗寨变银器店”“老人被导游辱骂”等热搜不断!!!

  总之:不要相信低价团的“超值”承诺,往往是诱导消费的陷阱。他们用情感营销建立信任,转身却把游客推进购物陷阱的“低价团”,其回本与盈利方式主要靠降低食宿等接待标准、通过购物赚取回扣差价,实际远没有报名前宣传、承诺的那般“高体验”,一切都是谎言!

  切勿轻信“导游”单方面宣传的“景区买一送一”“政府补贴”等话术。出行前,应通过携程、美团等正规平台,核实目的地景区门票、酒店住宿的实时价格,结合交通、餐饮等费用,制定合理的预算。可参考旅行社价格公式:旅行社地接组团报价 = 景区、演艺门票费 + 餐费 + 车费 + 房费 + 综合服务费,其中综合服务费 = 旅行社利润(约 10%,最高 30%)。

  以上合计共 1285 元/位,景区索道电梯交通不含,参考三索一梯四程套票 238 元,一价全含人均 1523 元/位。

  如果你注重游玩体验,拒绝低价游,那价格高就一定是纯玩团吗?其实不然,有网友投诉自己明明报的是纯玩团,价格不便宜,可最后行程还是有隐形购物。那该怎么规避被坑呢?

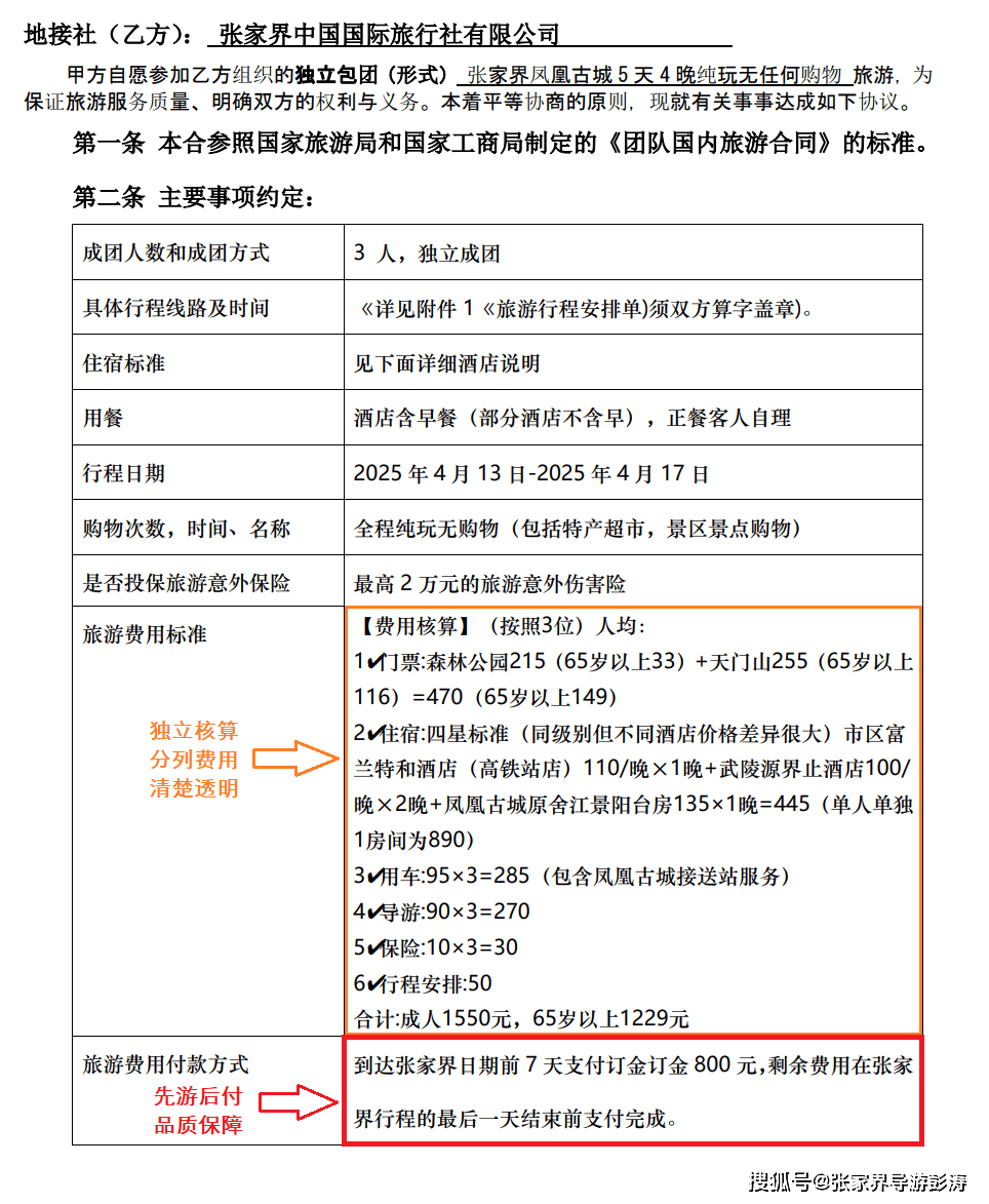
  签订书面合同:报名前务必签订书面合同,不要听信“导游”或旅行社的介绍、宣传,承诺的任何服务标准,一切以合同为准。不要到了当地再签订合同,报名前了解合同内容才有主动性。同时,要小心合同里的陷阱,比如内容含混模糊,关键信息要么缺失,要么用小字注明“行程仅供参考”。

  纯玩承诺:行程中不得安排任何购物点、特产超市,或以“土司城”“苗寨”等名义变相购物。

  违约赔偿:未经游客同意,不得更换导游、变更路线或增加购物环节,否则游客有权无理由,并获赔双倍团费(如 3000 元)。

  写这篇文章并不是为了竞争而抹黑同行,是我为十五年导游生涯最痛的领悟,也是为行业健康发声,旅游不是诈骗的遮羞布。用虚构补贴诱骗老人,用情感绑架强制消费,这和街头行骗有何区别?同时,游客要的不是低价陷阱,是所见即所得的踏实体验。把张家界的美种进游客心里,旅游的事业才更兴旺长久!

  我倡议行业秉持:1.明码标价,低价亦可,行程单须列购物点;2.诚信经营,促销无妨,勿虚构政府补贴;3.目光长远,透支信任,终将自毁前程。